
| 您当前的位置:红色教育 |
| 赴遵义“不忘初心 牢记使命”主题红色教育培训方案 |
| 研学红旅基地:遵义 |
|
一、主要概述 遵义,相当重要的红色教育培训基地,因为在这里召开了决定中国革命前途命运重大会议,史称遵义会议!遵义会议是1935年1月红军长征途中党中央召开的一次具有重大历史转折意义的会议。首先应大力弘扬遵义会议实事求是的精神,遵义会议堪称实事求是的典范,毛泽东指出:“我们认识中国,真正懂得独立自主,是从遵义会议开始的”。要大力弘扬遵义会议实事求是、独立自主、坚定信念、明主团结、务必求胜的精神。 本次专题培训班,以党的十九大精神、近平总书记关于党的历史的论述和习近平关于学习党史国史的重要性论述为指引,充分运用遵义及周边地区的红色资源,以理想信念教育为核心,以爱国主义教育为重点,以思想道德建设为基础,坚持继承优良传统与创新教育教学方式相结合,让学员体会革命先驱们当时生活、工作、学习的情况,领悟遵义会议精神,引导学员坚定理想信念,不忘初心、牢记使命,坚定信心继续前进,为促进社会主义建设和发展作出应有贡献。
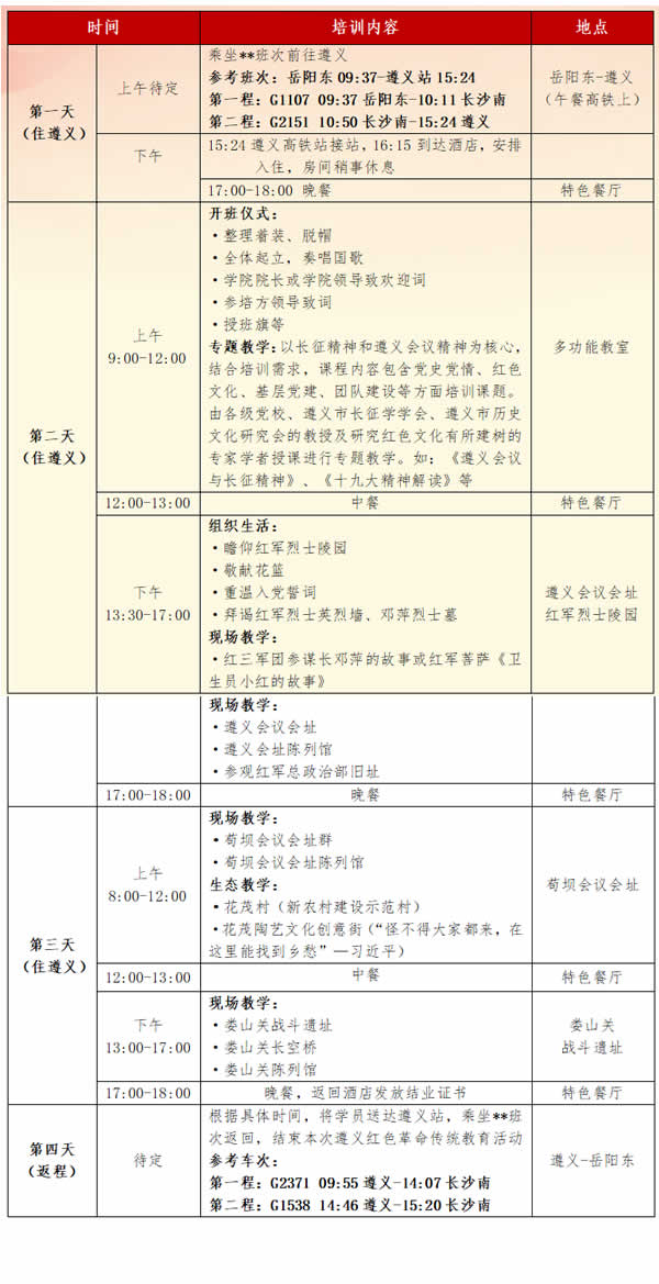
充分利用遵义丰富的红色资源优势,以“(现场教学、体验教学、情景教学、生态教学)”模式思路,形成了“穿红军服,走长征路,登红军山,唱红军歌”的特色教学体系,将开展党员干部党性教育与爱国主义教育、革命传统教育有效结合,不断创新党员干部教育形式,增强党性教育学用实效,使广大党员干部在培训中赓续红色基因、夯实理想信念,让红色传统薪火相传,达到补钙壮骨、固本强基的目的。 三、培训内容 1.理论教学 邀请优秀专家教授进行中国共产党历史、习近平新时代中国特色社会主义思想、长征途中重要历史、红色故事和新时代党的政治理论相关知识理论培训。 2.现场教学 (1)聆听红三军团参谋长邓萍的故事,学习革命先驱勇于奉献、敢于斗争的精神;教学点:红军烈士陵园 (2)学习毛泽东同志坚持理想、坚定信念的精神,领会一代伟人的雄才大略;教学点:娄山关陈列馆 (3)学习革命者坚定信念、实事求是、独立自主、敢闯新路、民主团结的遵义精神;教学点:遵义会议会址、遵义会址陈列馆 (4)学习红军战士不怕牺牲、战胜困难的意志; 教学点:娄山关战斗遗址、娄山关长空桥 3.仪式教学 遵义英烈祭奠仪式:瞻仰红军烈士陵园、敬献花篮;重温入党誓词拜谒红军烈士英烈墙、邓萍烈士墓 教学点:遵义红军山烈士陵园 4.体验教学 重走娄山关栈道:通过组织学员穿红军服,攀爬娄山关,爬阶梯、走栈道、感受艰苦卓绝的峥嵘岁月。旨在使学员通过亲身体验加深对优良革命传统的感受,深刻理解其精神实质,使心灵受到震撼和冲击,从而进一步提高修养,坚定理想信念,保持优良作风。教学点:娄山关 四、培训班日程安排(4天参考) ![]() 备注: 此次赴遵义开展的红色教育培训计划、时间仅供参考,以实际为准; 方案可能会因为天气原因等因素进行调整;也可根据贵单位的需求制定学习计划。 湖南晨曦红色教育服务有限公司 |
| —————— 相 关 信 息 —————— |